欢迎光临~上海隽富机电科技有限公司
服务热线
全国客服热线:

400 619 3825

产品展示

  • 发电厂智慧五防系统
发电厂智慧五防系统

发电厂智慧五防系统

  1 、项目需求分析

  1.1 项目概述

  对照电力系统《二十五项反措》的有关规定,我公司目前在“防止误入带电间隔 ” 方面,还存在一定的不足:无论是发电机出口 PT 柜、中压母线电源进线柜/PT 柜、还 是干式变压器箱体,都没有防止误入带电间隔的强制性闭锁措施,在设备带电的情况 下,均可以以正常方式打开设备柜门,存在极大的人身伤亡安全隐患。

  针对以上存在的问题,为了防止发生误入带电间隔的恶性事故,我公司着手对以 上存在问题的设备进行防误闭锁改造:在这些设备的柜门上加装强制性闭锁装置,当 设备带电时,这些柜门打不开;相反,当这些设备上的临时接地线没有拆除、或者设 备柜门没有关好/锁好的情况下,将会禁止送电操作。

  另外,根据《二十五项反措》的有关规定,电气“五防闭锁 ”必须实现强制性闭 锁,但是长期以来,作为“五防 ”之一的“防止带接地线合闸送电 ”却没有实现强制 性闭锁,成为电气“五防闭锁 ”中的短板。其主要瓶颈是:临时接地线的状态,不能 像接地刀闸那样便于采集。即:无法确认临时接地线的装、拆状态,这也是不能实现 其强制性闭锁的主要原因。

  随着科学技术的不断发展,临时接地线状态采集技术已日趋成熟,所以“防止带 接地线合闸送电 ”也就具备了实现强制性闭锁的条件。目前,无论是输配电、还是发 电企业,都已相继开始进行接地线防误闭锁改造,以完善电气“五防闭锁 ”功能,提 高防止电气误操作事故的整体水平。

  2 、方案设计总则

  根本上解决防止误入带电间隔、防止带接地线合闸送电,弥补电气操作五防闭锁 的短板,使运行操作人员及检修工作人员处于全面防护状效果。

  2.1 方案技术标准

  该系统实施所涉及的技术标准和规范,产品标准和规范及工程标准规范包括如 下:

  《国家能源局电力生产二十五项重大反措》2023 年 3 月

  《国家电网公司电力安全十八项重大反措》2018 年 11 月

  《电力安全工作规程发电厂和变电站电气部分》(GB26860)

  《电力设备预防性试验规程》DLT596-2021

  《低压电器电控设备》GB4720

  《电气装置安装工程质量检验及评定规程》DL/T5161-2018

  《电力系统调度自动化设计技术规程》DL5003-91

  《低压开关和控制设备的外壳防护等级》IEC144

  《电磁发射》BS-EN55022

  《防电磁干扰》BS-EN61000-4-3

  《防感应干扰》BS-EN61000-4-6

  《工频磁场》BS-EN61000-4-8

  《电压突降和中断》BS-EN61000-4-11

  2.2 方案设计构成原则

  防止误入带电间隔、防止带接地线合闸装置的设计思路,应遵循以下优化原则:

  1 保证系统的先进性和适用性

  装置的技术性能和质量指标应达到国内领先水平;操作使用又应简便易行,装置 符合现有开关柜机械特性。

  2 追求最优化的系统设备配置

  在满足用户对功能、质量、性能、价格和安装服务等各方面要求的前提下,追求 最优化的系统设备配置,以尽量降低系统造价。

  3 实现一体化控制要求

  将防止误入带电间隔、防止带接地线合闸各环节进行监视、控制之下,实现全流 程闭环逻辑可视化、可追溯功能。

  4 装置可靠性

  避免使用通讯(有/无线通讯)实现防止误入带电间隔、防止带接地线合闸,考 虑各环节、各极端情况下的防护功能。

  3 、防止误入带电间隔、防止带接地线合闸装置设计方案说明

  3.1.系统设计概述;

  防止误入带电间隔、防止带接地线合闸装置系统在不设置通讯的情况下实现开关

  柜五防的安全管理,操作流程本地存储功能,操作全程可见、可追溯,全程采用非接 触式状态采集,安装方便可靠,整体操作简洁不增加操作人员操作流程,详见拓扑图。

  3.2.系统硬件设计概述;

  系统硬件采用双供电装置(内置备用电池),可在失去控制电源的情况下续航约

  2 年,内置操作流程及报警提示器,操作流程直观可见,提供外接开关量输入、输出 点,具备近场通讯及远程采集功能,外置声光提示装置,在有违规操作的情况下能有 效提示操作人员,电磁锁具备电动/钥匙手动功能,保证在安全情况下开闭锁功能。

  3.3.系统设计操作流程;

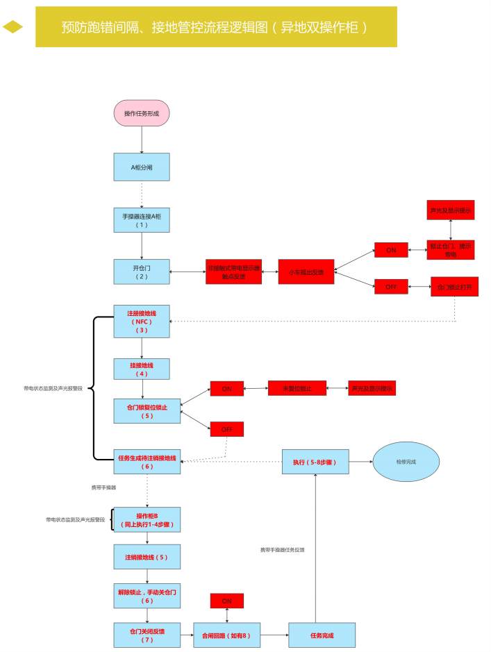
  3.3.1 防止误入带电间隔、防止带接地线合闸装置拓扑图(异地双操作柜)

  1 授权操作人员携带手操器(与对应操作柜绑定)、A 柜分闸;

  2 手操器与操作柜识别正常;开仓门

识别异常;提示走错带电间隔,无法开仓门,禁止操作并声光、显示提示;

开仓门前判断带电状态、小车摇出位置;

  3 注册接地线(接地线内置 NFC);

  4 检修挂接地线;

  5 仓门锁复位锁止(防止在未解除接地线状态下关闭仓门);

仓门锁复位未锁止,声光提示

  6 生成任务,携带手操器到达操作柜 B 柜分闸(与对应操作柜绑定);

识别异常;提示走错带电间隔,无法开仓门,禁止操作并声光、显示提示;

开仓门前判断带电状态、小车摇出位置;

  7 检修中--检修完成,执行逻辑图 5-8 步骤;

  8 携带手操器返回操作柜 A,执行逻辑图 5-8 步骤,操作任务完成。

防止误入带电间隔、防止带接地线合闸装置拓扑图(异地双操作柜)

  3.3.2 防止误入带电间隔、防止带接地线合闸装置拓扑图(单台操作柜)

  1 授权操作人员携带手操器(与对应操作柜绑定)、A 柜分闸;

  2 手操器与操作柜识别正常;开仓门

  识别异常;提示走错带电间隔,无法开仓门,禁止操作并声光、显示提示;

  开仓门前判断带电状态、小车摇出位置;

  3 注册接地线(接地线内置 NFC);

  4 检修挂接地线;

  5 仓门锁复位锁止(防止在未解除接地线状态下关闭仓门);

  仓门锁复位未锁止,声光提示

  6 检修中--检修完成,执行逻辑图 7-9 步骤;

  7 操作任务完成。

防止误入带电间隔、防止带接地线合闸装置拓扑图(单台操作柜)

  3.3.2 防止误入带电间隔、防止带接地线合闸装置拓扑图(单台操作柜)

  1 授权操作人员携带手操器(与对应操作柜绑定)、A 柜分闸;

  2 手操器与操作柜识别正常;开仓门

  识别异常;提示走错带电间隔,无法开仓门,禁止操作并声光、显示提示;

  开仓门前判断带电状态、小车摇出位置;

  3 注册接地线(接地线内置 NFC);

  4 检修挂接地线;

  5 仓门锁复位锁止(防止在未解除接地线状态下关闭仓门);

  仓门锁复位未锁止,声光提示

  6 检修中--检修完成,执行逻辑图 7-9 步骤;

  7 操作任务完成。

防止误入带电间隔、防止带接地线合闸装置拓扑图(单台操作柜)

  3.3.3 防止误入带电间隔、防止带接地线合闸装置方案特点说明

  1 全程操作节点记录,操作过程可追溯;

  2 开仓后全程带电状态监测、显示、声光报警功能;

  3 装置采用标准Modbus RTU/TCP 协议,可实现集中采集与控制;

  4 装置采用6 芯电缆就可实现现场安装,安装环节简单易操作;

  5 装置具备断网脱机运行,在极端安全情况下可手动钥匙打开功能;

  6 此方案只需手操器、单个电磁锁、接地线逻辑互锁就可实现全程闭环管理;

  7 此方案通过对接地线进行注册及注销管理,可有效的避免带地线关闭仓门;

  8 装置具备有线/无线双通讯功能(客户可选择通讯方式),各操作、机械等反馈状

  态实时传输;

  9 装置外接声光报警器,在走错隔间、错误操作、带电状态等异常情况下,提供直

  观的声光提示。

  3.3.4 防止误入带电间隔、防止带接地线合闸装置系统结构图

  防止误入带电间隔、防止带接地线合闸装置系统结构图


  3.4.系统硬件安装;

  防止误入带电间隔、防止带接地线合闸装置,安装步骤如下:

  1 开具工作票,确认无电及挂载接地线情况下,打开操作柜仓门;

  2 安装电磁锁、声光报警器、防误操作装置、非接触式带电指示器等;

  3 以上装置整体调试。


上一个:没有了 下一个:发电厂智能伴热控制器

导航栏目

联系我们

联系人:孙经理

手机:13961223564

电话:400 619 3825

邮箱:junfukj@163.com

地址:上海市徐汇区零陵路899号21C